法制与新闻网>>
高层动态>>内容详情
环保部公告:企业拆除生产设施设备、建(构)筑物和污染治理设施须做好7类工作,提交现场监测、环境监理、应急等
发布者:boyichuanglian 发布时间:2018/1/29 8:31:45 阅读:1279

点击题目下方蓝字关注  企事业环保


小提示:欢长按识别以下二维码进入保智收藏了新司法解释等,可以查阅环评分类。

 危废处置去向不好找?超低排放和脱硫废水零排放太贵?VOCs治理咋弄?高浓废水咋处理?环评手续繁琐?请加微信eprens.特别急的,可以直接联系电话18268767761


公告78号关于发布《企业拆除活动污染防治技术规定(试行)》的公告



附件:

2017年第78号附件.doc


附件

 

企业拆除活动污染防治技术规定

( 试  行 )

 

1依据和目的

为贯彻落实《土壤污染防治行动计划》(国发〔2016〕31号)关于防范重点行业企业拆除活动污染土壤的要求,制定本技术规定。

2适用范围

本技术规定适用于有色金属冶炼、石油加工、化工、焦化、电镀、制革、造纸、钢铁、制药、农药、印染等行业企业拆除生产设施设备、建(构)筑物和污染治理设施的土壤污染防治等环境保护工作。其他行业企业拆除活动的土壤污染防治工作,可参照本技术规定执行。

污染地块风险管控与修复不适用于本技术规定。

涉及危险化学品生产使用企业的拆除活动,应同时满足《危险化学品安全管理条例》(国务院令第591号)规定。

含石棉材料的设备、建(构)筑物等的拆除活动,应同时满足《石棉作业职业卫生管理规范》(GBZ/T 193)要求。

含多氯联苯物质的设备拆除,应同时满足《含多氯联苯废物污染控制标准》(GB 13015)相关技术要求。

涉及放射性物质的设备、建(构)筑物等的拆除活动,应按照国家和地方放射性物质法规管理。

拆除活动中施工安全、消防、人员人身安全与环境健康风险等的管理,应同时满足《建筑拆除工程安全技术规范》(JGJ 147)、《绿色施工导则》(建质〔2007〕223号)相关要求。

3术语和定义

遗留设备:指需要拆除的各类生产设备及辅助设备等。

遗留物料:指遗留在拆除现场的各类原辅材料、中间产品、产品及副产品等。

残留污染物:指遗留在拆除现场的各类固体废物、废水等。

有毒有害物质:指依据《中华人民共和国大气污染防治法》《中华人民共和国水污染防治法》《中华人民共和国固体废物污染环境防治法》等法律法规及《水污染防治行动计划》确定的有毒有害大气污染物、有毒有害水污染物、危险废物以及优先控制化学品等。

4管理流程

4.1 前期准备

拆除活动业主单位(以下简称业主单位)应在拆除活动施工前,组织识别和分析拆除活动可能污染土壤、水和大气的风险点,以及周边环境敏感点。

4.2制定拆除活动污染防治方案

业主单位组织编制《企业拆除活动污染防治方案》(以下简称《污染防治方案》,编制大纲见附1)、《拆除活动环境应急预案》(以下简称《环境应急预案》)。

《污染防治方案》应明确:

1.拆除活动全过程土壤污染防治的技术要求,重点防止拆除活动中的废水、固体废物以及遗留物料和残留污染物污染土壤。

2.针对周边环境特别是环境敏感点的保护,关于防止水、大气污染的要求。如防止挥发性有机污染物、有毒有害气体污染大气的要求,扬尘管理要求(包括现场周边围挡、物料堆放覆盖、路面硬化、出入车辆清洗、渣土车辆密闭运输,建(构)筑物拆除施工实行提前浇水闷透的湿法拆除、湿法运输作业)等。

3.统筹考虑落实《污染地块土壤环境管理办法(试行)》(环境保护部令第42号),做好与后续污染地块场地调查、风险评估等工作的衔接。

《污染防治方案》需报所在地县级环境保护主管部门及工业和信息化部门备案。

《环境应急预案》的编制及管理参照《企业事业单位突发环境事件应急预案备案管理办法(试行)》(环发〔2015〕4号)执行。

4.3组织实施拆除活动

业主单位可自行组织拆除工作或委托具备相应能力的施工单位开展拆除工作。特种设备、装备的拆除和拆解需委托专业机构开展。

实施过程中,应当根据现场的情况和土壤、水、大气等污染防治的需要,及时完善和调整《污染防治方案》。

4.4拆除活动环境保护工作总结

拆除活动结束后,业主单位应组织编制《企业拆除活动环境保护工作总结报告》(以下简称《总结报告》,编制大纲见附2)。

4.5拆除活动污染防治资料管理

业主单位应保存拆除活动过程中的污染防治相关资料并归档,如《污染防治方案》《环境应急预案》《总结报告》等,以及在拆除过程中环境检测和污染物处理处置等活动的监测报告、处理处置协议/合同复印件、危险废物转移联单等,为后续污染地块调查评估提供基础信息和依据。如拆除活动过程中实施了环境监理,应同时保存环境监理方案、环境监理报告等资料。

5土壤污染防治原则要求

重点防止拆除活动中的废水、固体废物,以及遗留物料和残留污染物污染土壤。

5.1防止废水污染土壤

拆除活动应充分利用原有雨污分流、废水收集及处理系统,对拆除现场及拆除过程中产生的各类废水(含清洗废水)、污水、积水收集处理,禁止随意排放。没有收集处理系统或原有收集处理系统不可用的,应采取临时收集处理措施。

料放空、拆解、清洗、临时堆放等区域,应设置适当的防雨、防渗、拦挡等隔离措施,必要时设置围堰,防止废水外溢或渗漏。

对现场遗留的污水、废水以及拆除过程产生的废水等,应当制定后续处理方案。

5.2防止固体废物污染土壤

拆除活动中应尽量减少固体废物的产生。

对遗留的固体废物,以及拆除活动产生的建筑垃圾、第I类一般工业固体废物、第II类一般工业固体废物、危险废物需要现场暂存的,应当分类贮存,贮存区域应当采取必要的防渗漏(如水泥硬化)等措施,并分别制定后续处理或利用处置方案。

5.3防止遗留物料、残留污染物污染土壤

识别和登记拟拆除生产设施设备、构筑物和污染治理设施中遗留物料、残留污染物,妥善收集并明确后续处理或利用方案,防治泄露、随意堆放、处置等污染土壤。

土壤等污染防治工作要点

6.1识别土壤等污染风险点

通过资料收集和分析,以及现场查看等方式,识别拆除活动中可能导致土壤等污染的风险点,包括遗留物料及残留污染物、遗留设备、遗留建(构)筑物等。

6.1.1资料收集

包括但不限于以下资料:

(1)生产活动相关信息资料,如原辅材料、主要产品及副产品、主要技术工艺、工艺流程及设备设施平面布置图、管线平面布置图等。

(2)环境管理文件,如建设项目环境影响报告书(表)、清洁生产报告、排污许可证、环境污染事故记录、环境调查与风险评估报告、近3年环境监测报告和排污申报登记等。

(3)水文地质资料,如地质勘探调查报告等。

(4)需收集的其他资料。

6.1.2现场清查与登记

现场清查和识别拆除活动现场的遗留物料及残留污染物、遗留设备、遗留建(构)筑物等污染土壤风险点,填写《企业拆除前现场清查登记表》(见附3)。对地下管线、埋地设备设施必要时采用探测雷达等技术手段确定。

(1)遗留物料及残留污染物

以可能造成土壤污染的有毒有害物质为重点,明确遗留物料及残留污染物的名称、性状、数量、贮存状态、是否属于危险废物,最终处置方式等。

种类或性状不明确的,应进行采样分析(见6.1.3),确定清理方法、污染防治措施,以及利用处置方式。

(2)遗留设备

遗留设备可区分为以下类别:

高环境风险设备:曾经用于生产、处理处置或盛装有毒有害物质、危险废物、第II类一般工业固体废物等可能导致人体健康和生态环境受损的物质,以及沾染了以上物质的设备。

一般性废旧设备:曾用于生产、处理处置或盛装非有毒有害物质、第I类一般工业固体废物的设备,以及给水、中水回用、供电等的辅助性设备。

对于生产使用信息不完整,但可能受到有毒有害物质污染、位于突发污染事故(如物料泄漏)影响区域,以及表面有污染痕迹等可能存在环境风险的设备,应当进行采样分析和论证后,按上述类别归类。

(3)建(构)筑物

遗留建(构)筑物可区分为以下类别:

高环境风险建(构)筑物:曾经用于生产、处理处置或贮存有毒有害物质、危险废物、第II类一般工业固体废物等可能导致人体健康和生态环境受损的物质,以及沾染了以上物质的建(构)筑物。

一般性建(构)筑物:曾经用于生产、处理处置或贮存非有毒有害物质、第I类一般工业固体废物,且表面无明显污染物沾染痕迹的生产车间及其附属建(构)筑物,以及距离生产区较远且未进行过工业生产或物料贮存的建(构)筑物。

对生产使用信息不完整,但可能受到有毒有害物质污染、位于突发污染事故(如物料泄漏)影响区域,以及表面有污染痕迹等可能存在环境风险的建(构)筑物,应当进行采样分析和论证后,按上述类别归类。

6.1.3样品采集分析

清查过程中不能明确的遗留物料及残留污染物、具有潜在环境风险的设备或建(构)筑物表面沉积物,业主单位应组织开展样品采集和分析测试。

(1)样品采样

①固态样品采集

遗留物料、遗留固体废物等样品采集:按照《工业固体废物采样制样技术规范》(HJ/T 20)采集。

表面沉积层样品采集:对于设备及建(构)筑物的表面沉积物,可选择沉积物较多的位置,使用润湿的采样擦巾擦拭取样。对于较为平整的表面,建议使用纸板采样框。设备及建(构)筑物的表面应擦拭干净,并尽量减少对周边表面沉积物的扰动。对于污染物可能已渗入设备、建(构)筑物结构内或污染物沉积物附着牢固的污染层,可采用铲削方法,在表层明显被腐蚀、有污渍或者沉积物比较厚的位置,采集密实层以上的全部污染层物质,并尽量减少对周边污染层的扰动。

②半固态样品、液态样品采集

半固态样品,以及除废水以外的液态样品,应根据样品性状,按照《工业固体废物采样制样技术规范》(HJ/T 20)采集要求采集。

③废水样品采集

废水样品采集按照《地表水和污水监测技术规范》 (HJ/T 91)进行采集。

(2)样品分析与检测

固态、半固态样品以及除废水以外的液态样品按照《工业固体废物采样制样技术规范》(HJ/T 20)制样后,测定其污染物成分及含量;疑似为危险废物的,按照《危险废物鉴别标准 浸出毒性鉴别》(GB 5085.3)进行鉴别。

废水样品按照水质测定方法,测定其中污染物成分及含量。

6.2划分拆除活动施工区域

根据拆除活动及土壤污染防治需要,可将拆除活动现场划分为拆除区域、设备集中拆解区、设备集中清洗区、临时贮存区等,实现污染物集中产生、集中收集,防止和减少污染扩散。不同区域应设立明显标志标识,标明污染防治要点、应急处置措施等,并绘制拆除作业区域分布平面图。

6.2.1拆除区域

拆除区域可划分为高风险拆除区域、低风险拆除区域和无风险拆除区域。

遗留的有毒有害物质、危险废物、第II类一般工业固体废物,其他可能有损人畜健康或环境安全的物质以及高风险设备、建(构)筑物所在的区域,可划分为高风险拆除区域。

一般工业原料、第I类一般工业固体废物等所在区域,可划分为低风险拆除区域。

一般性废旧设备及建(构)筑物等所在区域,可划分为无风险拆除区域。

6.2.2设备集中拆解区

设立集中拆解区域,需要现场拆解的遗留设备尽量移至该区域进行拆解。可依托高风险建(构)筑物所在区域,设立高风险设备集中拆解区域。

6.2.3设备集中清洗区

可依托原有水处理设施所在区域等设立集中清洗区,并利用原有设施收集清洗废水。没有收集处理系统或原有收集处理系统不可用的,可设立专门区域,建立设备集中清洗区,采取有效的废水收集措施。

6.2.4临时贮存区

需要在拆除活动现场临时贮存的遗留物料、固体废物、废水、污染土壤和疑似污染土壤等,应根据环境风险程度,依托具有防淋溶、防渗、防逸散等条件的区域,划定临时贮存区,分类贮存。

6.3清理遗留物料、残留污染物

6.3.1分类清理

拆除施工作业前应对拆除区域内各类遗留物料和残留污染物进行分类清理。

对于收集挥发或半挥发遗留物料或残留污染物时,应在相对封闭空间内操作,设置气体收集系统和净化处理装置,必要时可搭建密闭大棚(如农药生产企业污泥池的清理且周边存在居民区等环境敏感点的情形)。

6.3.2包装和盛装

挥发性、半挥发性液体及半固态物质,须用密闭的容器贮存。

遗留物料及污染物的包装或盛装应满足现场收集、转移要求,防止遗撒、泄露等。原包装或盛装物满足盛装条件的,应尽量使用原包装或盛装物;不能满足盛装条件的,应选择合适的收集包装或盛装设施。

在包装或盛装设施明显的位置应放置标识标志或安全说明文件,载明包盛装物名称、性状、理化性质、重量、收集时间、安全性说明、应急处置要求等。

6.4拆除遗留设备

6.4.1一般要求

存有遗留物料、残留污染物的设备,应将可能导致遗留物泄露的部分进行修补和封堵(排气口除外),防止在放空、清洗、拆除、转移过程中发生污染物泄露、遗撒。拆除和拆解过程中,应妥善收集和处理泄露物质;泄露物质不明确时,应进行取样分析。

整体拆除后需转移处理或再利用的设备,应在转移前贴上标签,说明其来源、原用途、再利用或处置去向等,并做好登记。

设备拆除过程中,应采取必要措施保证其中未能排空的物料及污染物有效收集,避免二次污染。

6.4.2内部物料放空

根据设备遗留物料的遗留量、理化性质及现场操作条件,确定放空方法(可参照附4)。流动物料可利用原有管道、放空阀(口)等,通过外加压力、重力自流或抽提等方式放空。不流动物料可借助原放空阀(口)或在适当位置开设物料放空口,采用人工或机械铲除的方式清除,必要时可采用溶液稀释或溶解,达到流动状态后放空。残留较少或未能彻底放空的气体及残余液体,如有必要可采用吹扫法、抽吸法、吸附法、液体吸收、膜分离等方式清除。

6.4.3高环境风险设备拆除

设备放空后,应结合后期拆除、处置、转移等过程污染防治措施及环境风险影响情况,确定是否需进行无害化清洗。对需要清洗的设备,按照技术经济可行、环境影响最小的原则进行技术筛选(具体见附5)。

对于设备清洗、拆除过程产生的废水,应集中收集处置,禁止任意排放。

对于设备清洗、拆除过程可能产生有毒有害气体的,应在相对封闭空间内操作,并设置气体收集系统和净化处理装置,必要时可搭建密闭大棚。高环境风险设备拆除时应采取有效措施防范有毒有害物质释放,防范人体健康危害和环境突发事件。

禁止在雷雨天(或气压低)或风力在五级以上的大风天进行室外清洗作业。

6.4.4一般性废旧设备拆除

位于永久结构中的地下/半地下设备,经论证留在原址不会导致环境污染且不进行拆除的,应使用水泥、沙子、石子等惰性材料将其内部填充后就地封埋,同时建立档案,保留设备位置、体积、原用途、材质以及完好性等记录,并附相关图像资料。辅助管道若与主体一同保留的,应使用惰性材料将其填充后与主体一并就地封埋。

地下/半地下设备拆除过程中清挖出的土壤应进行采样分析,确定污染情况。

6.5拆除建(构)筑物

6.5.1高环境风险建(构)筑物拆除

因沾染有毒有害物质而具有较高环境风险的建(构)筑物,可结合拆除产物环境风险、处置去向等情况,确定是否需对有毒有害物质实施无害化清理。确需进行无害化清理的,应按照技术经济可行、环境影响最小的原则筛选适宜方法(具体见附6)。清理干净后按照一般性建(构)筑物进行拆除。

高风险建(构)筑物基坑拆除过程中,应尽量避免干扰浅层地下水,或采取有效隔水措施,避免污染地下水。

6.5.2一般性建(构)筑物拆除

一般性建(构)筑物拆除时应采取有效措施,防范扬尘、噪声等污染。

6.6清理现场

拆除活动结束后,应对现场内所有区域进行检查、清理,确保所有拆除产物、遗留物料、残留污染物等得到合理处置,不遗留土壤污染隐患。

做好后续污染地块调查工作的衔接

拆除活动过程中,对识别出的以下区域,应当绘制疑似土壤污染区域分布平面示意图并附文字说明,保留拆除活动前后现场照片、录像等影像资料,为拆除结束后工作总结及后续污染地块调查评估提供基础信息和依据:1.遗留物料、残留污染物、遗留设备、建(构)筑物等土壤污染风险点所在区域;2.发现的土壤颜色、质地、气味等发生明显变化的疑似土壤污染区域;3.拆除过程发现的因物料或污染物泄露而受到影响的区域;等。


附1

 

《企业拆除活动污染防治方案》

(大  纲)

 

1项目概况

1.1企业简介

1.2企业历史运营情况

原企业运营活动过程中生产工艺及原辅料的使用情况,以及重大环境事件及其处理情况等,并附相关图件资料。

1.3周边环境现状

企业周边土地利用、居民状况、水文与水文地质状况、有无环境敏感点等信息。

2现场清查情况分析

2.1遗留物料及残留污染物

2.2遗留设备

2.3建(构)筑物

2.4环境敏感目标

3遗留物料及残留污染物清理和安全处置方案

3.1基本信息

3.2收集方式

3.3暂存方式

3.4处置方案

4拆除过程应采取的污染控制措施

针对拟拆除的设备、建(构)筑物,明确设备内部物料放空及无害化清洗、设备拆除、建(构)筑物无害化清洗、建(构)筑物拆除等环节污染防治施工方案。

针对拟保留的设备、建(构)筑物,需制定防范环境风险的措施。

预测拆除施工过程废水、废气、固体废物等的产生量、污染特征、环境影响等情况,以及污染防治措施。

5附件

(1)周边环境敏感点示意图

(2)现场采样检测报告

(3)企业拆除前现场清查登记表

(4)拆除作业区域分布平面图

(5)其他与拆除活动污染防治有关的资料。


附2

 

《企业拆除活动环境保护工作总结报告》

(大  纲)

 

1.项目简介

拆除企业基本信息、拆除施工单位基本信息、拆除施工内容及规模概况、拆除施工周期等。

2.环境风险识别情况

对环境风险识别情况进行详细描述,包括资料收集成果、资料分析结果、现场清查结果(附必要的影像资料)、潜在环境风险源样品采集与分析检测结果等。

3.拆除施工过程中污染防治实施情况

对照《企业拆除活动污染防治方案》,详细说明拆除施工过程的污染防治措施落实情况,说明更改或偏差情况,以及污染防治效果。

4.拆除过程环境监测情况

包括拆除施工过程中监测的点位、监测方法、监测指标、控制标准以及监测结果等。

5.拆除现场清理情况

说明拆除活动结束后现场清理方式方法、清理过程,清理产物最终处置方式和去向、污染防治措施效果等。

6.需要说明的其他问题

包括拆除过程中是否发生突发环境事件、是否发生物料跑冒滴漏情况,以及其他需要说明的情况。

7.附件

(1)《企业拆除活动污染防治方案》

(2)拆除过程中疑似土壤污染区域分布平面示意图、相关影像资料

(3)环境监理方案(如有)

(4)环境监理报告(如有)

(5)拆除活动环境监测报告

6)拆除活动过程中产生的废水、固体废物等污染物的处理协议/合同复印件、危险废物转移联单复印件等。

 

附3

 

                                        企业拆除前现场清查登记表

请点击此处输入图片描述

请点击此处输入图片描述



填表说明:

1.项目名称:企业拆除项目名称,应能够概括所有实际拆除活动内容。

2.项目地址:企业拆除项目实际所在地的详细地址,要求写明省(自治区、直辖市)、市(地区、州、盟)、县(区、市、旗)、乡(镇)以及具体街(村)的名称和详细的门牌号码。

3.业主单位:拆除企业名称。

4.行业类型:按照《国民经济行业分类》(GB/T4754-2011)规范填写行业类别及行业代码,填写至行业小类,行业代码由四位数字组成。《国民经济行业分类》(GB/T4754-2011)查询可参见国家统计局网站,查询网址:http://www.stats.gov.cn/tjsj/tjbz/hyflbz/

5.权属:对照我国《中华人民共和国公司法》中相关规定确定拆除企业权属类别。

6.法人代表:企业拆除前最后一任法人代表姓名,不具有法人资格的填写本单位的主要负责人。

7.占地面积:拆除企业或拆除单元所占面积。

8.建筑面积:拆除建(构)筑物外墙勒脚以上的结构外围水平面积。

9.遗留物料及残留污染物名称:根据遗留物料及残留污染物的实际名称(如商品名、化学物质名称等)填写。

10.性状:如固态、半固态、气态、液态。

11.数量:遗留物料及残留污染物的量,尽量使用质量计量,也可使用包装或盛装设备数量计量。

12.包装或盛装容器:对包装或盛装容器名称及其材质类型进行描述,如塑料桶、编织袋等。

13.是否属于危险废物:对照《危险废物名录》判断是否属于危险废物;无法现场确认的,应填写“需进行危险废物鉴别”。

14.最终处置方式:对遗留物料及残留污染物的最终去向进行说明,包括可继续使用、废弃等。

15.设备名称:根据拆除设备实际名称进行填写,若涉及多个同类型设备应进行编号。

16.被污染情况:描述设备内、外表面污染物沾染及腐蚀情况,至少包括污染物类型、颜色、位置以及面积等。

17.风险识别结果:根据识别结果填写“高环境风险设备、具有潜在环境风险的设备或一般性废旧设备”。

18.识别依据:说明确定风险识别结果的依据。

19.建(构)筑物名称:根据拆除建(构)筑物现场实际情况填写,若涉及多个同类型建(构)筑应进行编号。

20.主要建筑材料:如钢材、木材、水泥、含有石棉材料等。

21.被污染情况:描述建(构)筑表面污染物沾染及腐蚀情况,至少包括沾染污染物类型、颜色、位置以及涉及面积等。

22.风险识别结果:填写“高环境风险建(构)筑物、具有潜在环境风险建(构)筑物或一般性建(构)筑物”。

23.识别依据:说明确定风险识别结果的依据。

24.环境敏感目标类型:明确拆除企业周边环境敏感区及需要特殊保护对象类型,如自然保护区、居住区、饮用水水源保护区等。

25.位置:填写环境敏感目标GPS定位结果。

26.与拆除企业中心点距离:拆除企业与环境敏感目标的直线距离。

27.拆除活动对其影响情况说明:描述环境敏感目标的级别或规模,如一级自然保护区或居住人口规模等,以及拆除活动可能会对其产生的不良影响。

28.其他: 有利于识别拆除活动环境风险源及其影响的其他情况。

29.填报人:本表填写人员。

30.现场负责人:业主单位现场责任人。


附4

                            遗留设备放空技术操作要点及基本特点

请点击此处输入图片描述

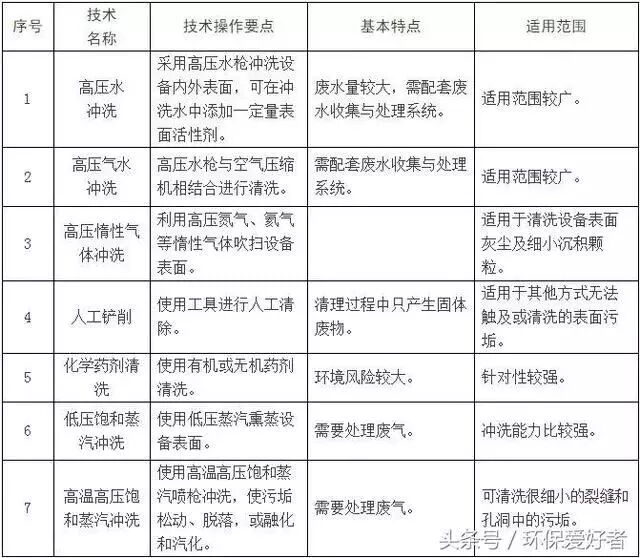
附5

                        遗留设备无害化清洗技术操作要点及基本特点

请点击此处输入图片描述

附6

                       建(构)筑物无害化清洗技术操作要点及基本特点

请点击此处输入图片描述

请点击此处输入图片描述

网址:http://gfc.sdein.gov.cn/trhjgl/201801/t20180103_315068.html



声明:   本号对转载、分享、陈述、观点、图频保持中立,目的仅在于传递更多信息,版权归原作者。如不妥,请联系删除。

             长按图片·识别二维码关注》企事业环保




0
 
关于我们   联系我们 法律声明 广告服务
新闻热线:010-84772290法制与新闻网版权所有,未经协议授权禁止转载
京ICP备13032123号-1 网上传播视听节目许可证0105321号
京公网安备 11010502000123号
京报出证字第0088号