环境保护部办公厅函
环办政法函[2018]67号
关于提供环境保护综合名录(2017年版)的函
发展改革委、工业和信息化部、财政部、商务部、人民银行、海关总署、税务总局、工商总局、质检总局、安全监管总局、林业局、银监会、证监会、保监会办公厅(室):
根据国务院印发的《“十三五”生态环境保护规划》(国发〔2016〕65号)关于“修订完善环境保护综合名录,推动淘汰高污染、高环境风险的工艺、设备与产品”的有关要求,我部在《环境保护综合名录(2015年版)》的基础上,继续组织研究提出了一批新的名录,形成了《环境保护综合名录(2017年版)》,包括:
一、“高污染、高环境风险”产品名录(2017年版);
二、环境保护重点设备名录(2017年版)。
现提供给你们,供制定和调整有关产业、税收、贸易、信贷等政策时参考。
联系人:环境保护部政策法规司 靳晗,吴嗣骏
电话:(010)66556951
附件:环境保护综合名录(2017年版)
环境保护部办公厅
2018年1月12日
抄送:各省、自治区、直辖市环境保护厅(局),新疆生产建设兵团环境保护局。
首先:环境保护重点设备名录(2017年版),“高污染、高环境风险”产品名录(2017年版)见后。
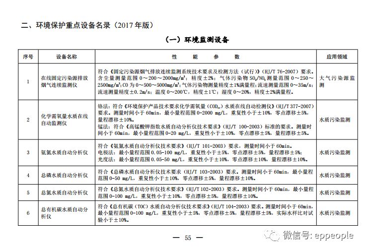
环境保护重点设备名录(2017年版)
(一)环境监测设备
序号 | 设备名称 | 性 能 参 数 | 应用领域 |
1 | 在线固定污染源排放烟气连续监测仪 | 符合《固定污染源烟气排放连续监测系统技术要求及检测方法(试行)》(HJ/T 76-2007)要求。含尘量测量范围0~200~2000mg/m3;精度±2%;气体污染物SO2/NOX测量范围0~250~2500mg/m3;CO为0~500~5000mg/m3;气体污染物测量精度±1%满量程;流速测量范围0~35m/s;流速测量精度±0.2m/s;温度0~200℃,精度±1℃;湿度0~20%,精度±2%满量程。 | 大气污染源监测 |
2 | 化学需氧量水质在线自动监测仪 | 铬法:符合《环境保护产品技术要求化学需氧量(CODcr)水质在线自动检测仪》(HJ/T 377-2007)要求。测量时间小于60min,最小量程范围0-2000 mg/L,重复性小于±10%,零点漂移±5%,量程漂移±10%。 锰法:符合《高锰酸钾指数水质自动分析仪技术要求》(HJ/T 100-2003)标准的要求。测量时间小于60min,最小量程范围0-20 mg/L,重复性小于±10%,零点漂移±5%,量程漂移±5%。 | 水质污染监测 |
3 | 氨氮水质自动分析仪 | 符合《氨氮水质自动分析仪技术要求》(HJ/T 101-2003)要求,测量时间小于60min。 电极法:最小量程范围0.05-100 mg/L,重复性小于±5%,零点漂移±5%,量程漂移±5%; 光度法:最小量程范围0.05-50 mg/L,重复性小于±10%,零点漂移±10%,量程漂移±10%。 | 水质污染监测 |
4 | 总磷水质自动分析仪 | 符合《总磷水质自动分析仪技术要求(HJ/T 103-2003)要求。测量时间小于60min,最小量程范围0-50 mg/L,重复性小于±10%,零点漂移±5%,量程漂移±10%。 | 水质污染监测 |
5 | 总氮水质自动分析仪 | 符合《总氮水质自动分析仪技术要求》(HJ/T 102-2003)要求。测量时间小于60min,最小量程范围0-100 mg/L,重复性小于±10%,零点漂移±5%,量程漂移±10%。 | 水质污染监测 |
6 | 总有机碳水质自动分析仪 | 符合《总有机碳(TOC)水质自动分析仪技术要求》(HJ/T 104-2003)要求。测量时间小于60min,最小量程范围0-100 mg/L,重复性小于±5%,零点漂移±5%,量程漂移±5%,实际水样比对试验小于±10%。 | 水质污染监测 |
7 | 重金属水质自动分析仪(汞、铬、镉、铅和类金属砷) | 六价铬水质监测设备符合《六价铬水质自动在线监测仪技术要求(HJ/T 609-2011)要求。重复性小于±10%,零点漂移±5%,量程漂移±10%。 | 水质污染监测 |
8 | 五参数水质在线监测仪 | 符合《pH水质自动分析仪技术要求》(HJ/T 96-2003)、《电导率水质自动分析仪技术要求》(HJ/T 97-2003)、《浊度水质自动分析仪技术要求》(HJ/T 98-2003)、《溶解氧水质自动分析仪技术要求》(HJ/T 99-2003)要求。水温测定范围0-60℃,测量误差±0.5℃;pH测定范围0.00~14.00,响应时间≤0.5min,漂移±0.1pH;溶解氧测定范围0.00~20.00mg/L,响应时间2min以内,重复性±0.3mg/L,零点漂移±0.3mg/L,量程漂移±0.3mg/L;电导率测定范围0-500mS/cm,响应时间≤0.5min,漂移±1%;浊度重复性±5%,零点漂移±3%,量程漂移±5%。 | 水质污染监测 |
9 | 污水流量计 | 超声波明渠污水流量计符合《超声波明渠污水流量计》(HJ/T 15-2007)要求。二次仪表基本误差≤1%,绝缘电阻≥20MΩ,绝缘强度≥1500kV,液位测量误差≤3mm,流量测量误差≤5%,计时误差≤5min/30d,平均无故障运行时间≥200d。 电磁管道流量计符合《环境保护产品技术要求电磁管道流量计》(HJ/T 367-2007)要求。流量计的基本误差符合HJ/T 367;流量计经连续30天稳定性试验,零点漂移应不超过基本误差限绝对值的1/3。 | 水质污染监测 |
10 | 水质自动采样器 | 符合《水质自动采样器技术要求及检测方法》(HJ/T 372-2007)要求。采样量误差±10%,等比例采样量误差±15%,机箱内温度控制误差±2℃。 | 水质污染监测 |
11 | 污染源在线自动监控数据采集传输仪 | 符合《污染源在线自动监控(监测)数据采集传输仪技术要求》(HJ 477-2009)要求。数据采集误差≤1‰,系统时钟计时误差±0.5‰,至少存储144000条记录,平均无故障连续运行时间在1440h以上,绝缘阻抗20MΩ。 | 水质污染监测、大气污染监测 |
12 | 污染源过程监控系统 | 数据采集误差≤1‰,系统时钟计时误差±0.1‰,绝缘阻抗≥20MΩ,至少存储144000条记录,平均无故障连续运行时间在1440h以上。 | 水质污染监测、大气污染监测 |
13 | 饮食业油烟在线自动监测仪 | 零点漂移:1h零点漂移不超过±0.5mg/m3; 准确度:与参比方法测定结果平均值的相对误差应不超过±20%; 线性误差:≤10%; 绝缘阻抗:≥20MΩ。 | 餐饮业油烟污染监测 |
14 | 施工扬尘在线自动监测仪 | 量程:0.01-30.00mg/m3;测量误差:±25%;采样流量误差:≤±3.0% FS;采样流量稳定性:<5.0% FS;采样时间误差:5min内小于±1.0s。 | 大气污染监测 |
15 | 挥发性有机气体在线监测系统 | 以非甲烷总烃为检测指标,示值误差不大于±10%,重复性≤3%,零点漂移不大于±5%,量程漂移±5%;以苯系物为指标,示值误差不大于±10%,重复性≤3%,零点漂移不大于±5%,量程漂移±5%。 | 大气污染监测 |
(二)大气污染防治设备
序号 | 设备名称 | 关键设备 | 性 能 参 数 | 应 用 领 域 | |
1 | 脱硫 设备 | 石灰石-石膏法脱硫成套设备 | 烟气挡板、增压风机、吸收塔(内含喷淋设备和浆液搅拌器)、除雾器、循环泵、氧化风机、吸收剂球磨设备、石膏旋流器、真空脱水皮带机、集散控制设备、石膏输送机等。 | 脱硫效率≥97.5%,钙硫比<1.03,脱硫装置电耗<1.5%,石膏中CaSO4·2H2O含量≥90%、含水率<10%。 | 适用于200MW及以上各种容量燃煤发电机组和烧结机等工业烟气脱硫。 |
2 | 海水法脱硫成套设备 | 烟气挡板、增压风机、气气热交换器(GGH)、吸收塔、海水增压泵、曝气风机和集散控制设备等。 | 脱硫效率≥95%,脱硫海水混合曝气后pH≥6.8。 | 适用于我国东、南部沿海海水扩散条件良好的地区,燃用含硫量小于1%的煤种及200MW及以上新建燃煤发电机组。 | |
3 | 氨法脱硫成套设备 | 脱硫塔、氨罐、循环槽、结晶槽、料液槽、增压风机、氧化风机、结晶泵、料液泵、喷雾泵、旋液分离器、离心机、干燥机、离心过滤机和集散控制设备等。 | 脱硫效率≥97.5%,氨逃逸浓度低于10mg/m3。 | 适用于有稳定氨资源地区300MW及以下燃煤发电机组和烧结机、工业锅炉窑炉等烟气脱硫。 也适用于石油炼制行业催化裂化装置的烟气脱硫。 | |
4 | 循环流化床法脱硫成套设备 | 生石灰消化器、烟气挡板、引风机、吸收塔(包含喷嘴等设备)、密封风机、灰斗、再循环斜槽、除湿机、塔底灰输送风机、仓泵、给料机、皮带称重机、空气压缩机、干燥机、水泵、冷冻干燥器和集散控制设备等。 | 脱硫效率≥90%,钙硫比≤1.2,脱硫塔阻力<1500Pa。 | 适用于干旱缺水地区600MW及以下燃煤发电机组和烧结机等工业烟气脱硫。 | |
5 | 脱硝 设备 | 选择性催化还原(SCR)脱硝成套设备 | SCR反应器、压缩空气储罐、储氨罐、卸料压缩机、液氨蒸发器、水喷淋降温装置、氨喷射格栅、喷嘴、稀释风机、引风机、空气压缩机和集散控制设备等。 | 脱硝效率>80%,系统氨逃逸质量浓度控制在2.5mg/m3以下,SO2转化率<1%。 | 适用于燃煤发电机组及水泥工业等烟气脱硝。 也适用于平板玻璃、石油炼制行业催化裂化装置的烟气脱硝。 |
6 | 选择性非催化还原(SNCR)脱硝成套设备 | 还原剂储罐、空气压缩机、混合器、水泵、循环泵、多层还原剂喷入装置和控制设备等。 | 脱硝效率为40%~60%,氨逃逸率<8 ppm。 | 适用于燃煤发电机组辅助脱硝、平板玻璃及水泥工业等烟气脱硝。 | |
7 | 除尘 设备 | 电除尘器 | 阴、阳极系统、振打装置、外壳结构件、进出口封头、气流分布装置、高压电源、低压系统和集控系统、湿式电除尘喷淋系统及防腐装置、移动电极移动阳极系统及刷灰装置、粉尘凝聚装置等。 | 除尘效率≥99.8%以上,设备阻力<300Pa,本体漏风率<2%,烟尘排放浓度低于20mg/m3。 | 适用于1000MW及以下燃煤发电机组烟气粉尘治理以及钢铁、有色金属、冶金、建材、化工等多个行业的工业除尘。 |
8 | 电袋复合除尘器 | 阴、阳极系统、振打装置、外壳结构件、进出口封头、气流分布装置、高压电源、低压系统和集控系统、花板、滤袋、喷吹系统等。 | 除尘效率达99.8%,设备阻力<1000Pa,过滤速度≥1.2m/min,滤袋寿命≥3 年,烟尘排放浓度低于20mg/m3。 | 适用于600MW及以下燃煤发电机组烟气粉尘治理以及钢铁、有色金属、冶金、建材、垃圾焚烧、化工等多个行业的工业除尘。 | |
9 | 袋式除尘器 | 外壳结构件、进出口封头、气流分布装置、低压系统和集控系统、花板、滤袋、喷吹系统等。 | 烟尘捕集效率≥99.8%,设备阻力<1200Pa,过滤速度≥1.0m/min,滤袋寿命≥3 年,烟尘排放浓度低于20mg/m3。 | 适用于600MW及以下燃煤发电机组烟气粉尘治理以及钢铁、有色金属、冶金、建材、垃圾焚烧、化工等多个行业的工业除尘。 | |
10 | VOCs治理 设备 | VOCs吸附回收装置 | 废气预处理设备、颗粒活性炭吸附设备、活性炭纤维吸附设备、分子筛吸附设备、树脂吸附设备。 | 净化率超过90%(提供环保设备监测报告)。 | 适用于喷涂、石油、化工、包装印刷、油气回收、涂布、制革等行业。 |
11 | VOCs吸附浓缩-燃烧装置 | 废气预处理设备、吸附浓缩-催化燃烧设备、吸附浓缩-热力燃烧设备。 | 吸附净化效率超过90%,燃烧净化效率超过95%,同时达到环保排放标准要求(提供环保设备监测报告)。 | 适用于喷涂(集装箱、家具、汽车、机械设备制造、家电、造船等)包装印刷、化工、电子、制药等。 | |
12 | VOCs燃烧装置 | 废气预处理设备、催化燃烧设备、热力燃烧设备。 | 燃烧净化效率超过95%,达到环保排放标准要求(提供环保设备监测报告)。 | 适用于石油、化工、喷涂、电线电缆、制药等。 | |
13 | VOCs低温等离子体净化装置 | 废气预处理设备、低温等离子体处理设备。 | VOCs净化效率超过70%,恶臭异味和VOCs排放浓度达到环保标准要求(提供环保设备监测报告)。 | 适用于污水废气处理、生物发酵、化工、喷涂、制药、农药、纺织印染等。 | |
14 | VOCs生物净化系统 | 废气预处理设备、生物降解设备。 | 生物降解净化效率超过85%(根据目前行业技术发展水平确定),恶臭异味和VOCs排放浓度达到环保要求(提供环保设备检测报告)。 | 适用于市政污水处理系统、工业企业废水处理站、生活垃圾处理废气治理以及其他低浓度混合废气治理的场合。 | |
15 | 汽油加油系统油气回收系统 | 加油站、储油库油气回收系统:油气处理率≥90%; 油罐车卸油油气回收系统:油气处理率≥95%。 | 适用于车用汽油的加注、运输、储存的油气回收(VOCs)。 | ||
16 | 饮食业油烟净化设备 | 除油烟效率≥95%,设备阻力<300Pa,本体漏风率<5%,油烟排放浓度低于2mg/m3。 | 适用于大型或中高档饭店,如星级饭店、麦当劳、肯德基及品牌连锁店等。 | ||
(三)固体废物污染防治设备
序号 | 设备名称 | 性 能 参 数 | 应用领域 |
1 | 危险废物回转窑焚烧炉 | 处理规模≥20t/d; 焚烧炉温度≥1100℃; 烟气停留时间≥2s; 烟气排放达到《危险废物焚烧污染控制标准》(GB18484-2001); 其他参数符合《危险废物集中焚烧处置工程建设技术规范》(HJ/T 176-2005)。 | 适用于工业污泥、医疗废物和危险废物焚烧处理。 |
2 | 医疗废物高温蒸煮设备 | 处理规模≥2t/d; VOCs排放量≤20mg/m3; 消毒效果:微生物杀灭对数值大于4或微生物灭活效率大于99.99%; 其他参数符合国家相关标准。 | 适用于量小的医疗废物的处理处置。 |
3 | 医疗废物热解焚烧炉(A-B炉) | 处理规模≥5t/d; 焚烧温度≥850℃; 烟气停留时间≥2s; 焚烧残渣热灼减率≤5%; 烟气排放达到《危险废物焚烧污染控制标准》(GB18484-2001); 其他参数符合《危险废物集中焚烧处置工程建设技术规范》(HJ/T 176-2005)。 | 适用于医疗废物的处理处置。 |
4 | 废铅蓄电池处理回收设备 | 年处理量≥5万吨; 酸液回收率≥98%; 铅回收率≥98%; 塑料回收率≥98%; 废电解液综合利用率≥98%; 其他参数符合国家相关标准。 | 适用于废铅蓄电池的处理回收。 |
5 | 流化床焚烧炉 | 处理能力≥50t/d; 炉膛内焚烧温度≥850℃; 烟气停留时间≥2s; 焚烧炉渣热灼减率≤5% ; 烟气排放达到《生活垃圾焚烧污染控制标准》(GB18485-2014)。 | 适用于市政污泥、工业污泥、生活垃圾的处理处置。 |
6 | 机械炉排炉 | 处理量≥200t/d; 炉膛内焚烧温度≥850℃; 烟气停留时间≥2s; 焚烧炉渣热酌减率≤5%; 烟气排放达到《生活垃圾焚烧污染控制标准》(GB18485-2014)。 | 适用于生活垃圾的处理处置。 |
7 | 厌氧消化成套处理装置 | 处理规模≥50t/d; 反应温度:30~36℃; 有机物分解率≥60%。 | 适用于市政污泥、生活垃圾的处理处置。 |
8 | 城镇粪便处理成套设备 | 固液分离出渣含固率≥45%; 絮凝脱水出渣含固率≥25%; 臭气排放达到《恶臭污染物排放标准》(GB14554-1993); 堆肥达到《城镇垃圾农用控制标准》(GB8172-1987)。 | 适用于粪便的处理处置。 |
9 | 垃圾填埋压实机 | 压实重量≥20t。 | 适用于垃圾填埋。 |
10 | 汽车拆解破碎分选成套设备 | 1.拆解设备: 拆解车型:乘用车; 车型重量:≤2000Kg; 拆解纲领:1-10万辆/年; 总体节拍:7-10分钟/辆; 主拆解线工位数:11-14个; 主拆解线人员配置:15-22人; 物流方式:板链、空中线。 2.破碎线:600-1000马力破碎机破碎能力6-10万吨/年;颗粒重量离散度小于±10%;相对堆密度大于0.80; 3.有色金属分选线:黑色金属分选率98%,纯净度不低于98%;有色金属分选率95%,纯净度不低于95%,粉尘≤50mg/m3。 | 适用于报废乘用车的拆解、破碎、有色分选;也可适用于社会复杂来源废旧金属的处理、破碎、有色分选。 |
(四)废水处理设备
序号 | 类别 | 设备名称 | 主要指标及技术要求 | 主要适用范围 |
1 | 筛滤装置 | 机械格栅 | 平均无故障运行时间≥2000 h,运行噪声≤80 dB(A)。 | 生活污水和工业废水的预处理。 |
2 | 沉砂装置 | 刮吸砂机 | 运行速度:0.01~0.02 m/s,相对密度≥2.65 g/cm3,粒径≥0.2 mm的砂粒去除率≥90%,无故障工作时间≥8000 h。 | 生活污水和工业废水的预处理。 |
3 | 旋流沉砂一体化装置 | 可去除的最小砂粒等效粒径为0.2 mm;粒径≥1 mm的砂粒去除率≥95%,0.5 mm≤粒径<1 mm的砂粒去除率≥85%,0.2 mm≤粒径<0.5 mm的砂粒去除率≥65%;除砂装置的空载运转噪声≤66 dB(A),无故障工作时间≥8000 h。 | 生活污水和工业废水的预处理。 | |
4 | 沉淀装置 | 刮吸泥机 | 初次沉淀池污泥含水率≤97%,二次沉淀池污泥含水率≤99.2%;辐流式刮板外缘线速度:1~3 m/min,桁车式刮板速度:0.6~1.2 m/min;链传动式刮板速度:0.4~0.6 m/min;运行噪声≤75 dB(A),无故障工作时间≥8000 h。 | 生活污水和工业废水的处理。 |
5 | 油水分离装置 | 刮油机 | 刮板移动速度≤2 m/min,除油率≥80%,无故障工作时间≥8000 h。 | 含动植油或石油类污废水。 |
6 | 油水分离器 | 除油率≥80%,无故障工作时间≥8000 h。 | ||
7 | 气浮分离装置 | 加压溶气气浮装置 | 当进水SS在100 mg/L~500 mg/L时,SS去除率≥80%;当SS在500 mg/L ~2500 mg/L时,SS去除率≥90%;除油率≥60%,具有自动化控制系统。 | 含乳化油、悬浮物的污废水。 |
8 | 涡凹气浮装置 | SS去除率≥80%,除油率≥60%,具有自动化控制系统。 | ||
9 | 浅池气浮装置 | 当进水SS在100 mg/L~500 mg/L时,SS去除率≥80%;当500 mg/L≤SS≤2500 mg/L时,SS去除率≥90%;除油率≥60%,具有自动化控制系统。 | ||
10 | 过滤装置 | 过滤器 | SS去除率≥60%,反冲洗周期≥6 h,反冲洗水量≤5%,具有自动运行控制系统。 | 含悬浮物的污废水深度处理。 |
11 | 混凝装置 | 混凝沉淀一体化装置 | 处理规模≥5 m3/h,SS去除率≥90%,CODcr去除率≥50%,具有自动加药系统。 | 工业废水预处理及生活污水和工业废水的深度处理。 |
12 | 酸碱中和装置 | 酸碱中和一体化装置 | 处理规模≥5 m3/h,具有自动加药系统、pH控制系统。 | 含酸或含碱工业废水。 |
13 | 氧化还原和消毒装置 | Fenton催化氧化装置 | 处理规模≥5 m3/h,具有自动加药系统、pH/ORP控制仪表。 | 难降解或大分子有机工业废水。 |
14 | 臭氧发生器 | 臭氧产量>1000 g/h,露点温度≤-50 ℃;氧气气源:产生臭氧浓度≥100 mg/L,公斤臭氧电耗≤8 kW·h/kg;空气气源:产生臭氧浓度≥30 mg/L,公斤臭氧电耗≤16 kW·h/kg。 | 污废水出水消毒、脱色和氧化。 | |
15 | 紫外消毒装置 | 紫外线投射率T254≥65%;出水粪大肠菌群数不高于《污水综合排放标准》(GB 8978-1996)一级B标准要求。 | 生活污水和工业废水深度处理。 | |
16 | 吸附装置 | 固定床吸附装置 | 出水水质达到相关排放标准要求,具有自动运行控制系统、自动反冲洗系统。 | 生活污水和工业废水深度处理。 |
17 | 离子交换装置 | 固定床离子交换装置 | 树脂回收利用率≥95%,具有自动运行控制系统、自动再生系统。 | 工业废水回用及重金属废水。 |
18 | 膜分离装置 | 微滤(MF)装置 | 产水回收率≥95%,具有自动运行控制系统、自动清洗系统。 | 生活污水和工业废水回用。 |
19 | 超滤(UF)装置 | 膜通量≥50 L/(m2·h)之间,产水回收率≥80%,具有自动运行控制系统、自动清洗系统。 | 生活污水和工业废水回用。 | |
20 | 纳滤(NF)装置 | 一价离子去除率≥30%,膜通量≥30 L/(m2·h);二价离子去除率≥90%,膜通量≥21 L/(m2·h),具有自动控制系统、自动清洗系统。 | 生活污水和工业废水回用。 | |
21 | 反渗透(RO)装置 | 膜通量≥20 L/(m2·h),脱盐率≥95%;产水量≤4 m3/h的装置水回收率≥30%,产水量介于4~40 m3/h之间的装置水回收率≥50%,产水量>40 m3/h的装置水回收率≥70%,具有自动控制、自动清洗系统。 | 生活污水和工业废水回用。
| |
22 | 污泥处理装置 | 污泥脱水机 | 滤饼含水率≤80%,无故障运行时间≥3000 h。 | 生活污水和工业废水污泥处理。 |
23 | 好氧成套处理装置 | 膜生物反应器 | 膜孔径为0.01 μm~0.4 μm,浸没式膜生物反应器:膜通量≥10 L/(m2·h);外置式膜生物反应器:膜通量≥40 L/(m2·h);CODcr去除率≥90%,BOD5去除率≥93%,SS去除率≥95%,氨氮去除率≥90%。 | 生活污水和工业废水二级处理。 |
24 | 生物接触氧化装置 | 当进水CODcr≤600 mg/L,SS≤300 mg/L,动植物油≤20 mg/L,pH 7~9时,处理后的水质指标pH、BOD5、SS、CODcr、NH3-N、磷酸盐(以P计)、粪大肠菌群数、动植物油应稳定达到相应排放标准的要求;供气量(气量/BOD5)为40~60 m3/kg,噪声≤80 dB(A)。 | 生活污水或接近于生活污水的其他污水的处理。 | |
25 | 分散式一体化污水处理装置 | 出水水质符合《污水综合排放标准》(GB8978-1996)一级A排放标准。 | 农村污水分散式处理。 | |
26 | 厌氧处理装置 | 升流式颗粒污泥床反应装置(UASB) | 当进水CODcr浓度>1500 mg/L,NH4-N浓度<2000 mg/L,SS浓度≤1500 mg/L,BOD5/CODcr的比值>0.3时,装置对CODcr的去除率为80%~90%,对BOD5的去除率为70%~80%,对SS的去除率为30%~50%。 | 高、中等浓度的有机废水。 |
27 | 膨胀颗粒污泥床装置(EGSB) | 当进水CODcr浓度>1000 mg/L,NH4-N浓度<1000 mg/L,SS浓度≤2000 mg/L,CODcr/SO42-的比值>10时,对易降解废水:CODcr的去除率为70%~90%,BOD5的去除率为60%~80%,SS的去除率为30%~50%;难降解废水:CODcr的去除率为50%~70%,BOD5的去除率为40%~60%,SS的去除率为20%~40%。 | 高、中等浓度的有机废水。 | |
28 | 内循环厌氧反应装置(IC) | CODcr的去除率≥70%,BOD5的去除率≥80%。 | 高、中等浓度的有机废水。 |
(五)噪声与振动污染控制(材料)设备
序号 | 设备名称 | 主要指标及技术要求 | 主要适用范围 |
1 | 声屏障 | 计权隔声量RW+Ctr≥25,其余符合《公路声屏障材料技术要求和检测方法》(JT/T 646-2005)和《铁路声屏障构件及测试方法》(TB/T 3122-2010)相关规定。 | 广泛用于公路、轨道交通和冷却塔等设备隔声降噪。 |
2 | 消声器 | 倍频带插入损失算术平均值≥14dB/m,阻力系数≤1.0,符合《环境保护产品技术要求通风消声器》(HJ 2523-2012)标准中的具体要求。 | 通风空调系统管道、机房进出风口、空气动力性设备等的消声降噪。 |
3 | 阻尼弹簧隔振器 | 轴向静刚度应在设计值±10%以内,阻尼比≥0.05,其余符合《环境保护产品技术要求阻尼弹簧隔振器》(HJ/T 381-2007)相关规定。 | 具有较大的承载能力和较低的系统固有频率,广泛用于各类机器设备的顶级隔振(有时需附加大型隔振台座)。 |
来源:环保部网址:http://www.zhb.gov.cn/gkml/hbb/bgth/201802/t20180206_430915.htm
声明: 本号对转载、分享、陈述、观点、图频保持中立,目的仅在于传递更多信息,版权归原作者。如不妥,请联系删除。
| ·胜利之师迈向世界一流——中国人民抗日战... |
| ·山西长治五阳煤矿安全宣传咨询日活动精彩... |
| ·山西长治五阳煤矿举行庆祝建党104周年文艺... |
| ·棉花怒放 |
| ·奥特莱斯侯马项目启动发布会暨品牌入驻签... |
| ·五阳煤矿开展2024年度职业健康专项培训 |
| ·高平市卫生健康和体育局到龙马煤业进行职... |
| ·山西夏县公安局打赌″夏季行动"捷报频传 |
| ·李克强与德国总理默克尔共同出席中德自动... |
| ·14省会城市调整书记市长 26名“70后”担任... |
| ·创新发展新时代枫桥经验公安理应一马当先... |
| ·生态环境部”三定”草案初稿已定交叉异地... |
| ·农业农村部关于大力实施乡村就业创业促进... |
| ·习近平在十九届中央国家安全委员会第一次... |
| ·进京升部级7个月后,他的职务再调整 |
| ·习近平:开放合作,道路才能越走越宽 |
|