法制与新闻网>>
高层动态>>内容详情
依据排污许可明录,明确暂不需排污许可证情形!编制登记表的行业绝大多数暂不纳入排污许可管理
发布者:boyichuanglian 发布时间:2018/2/11 12:03:14 阅读:1169

在前一阶段分行业推进排污许可制度改革的过程中,已经有不少同志发出这样的疑问——有一些没有行业技术规范作为发证指导的排污单位究竟应该依据什么来发排污许可证?


同时,随着排污许可工作的推进,各行业的固定污染源环境管理制度的改革都有着一些共性的原则需要统一。基于这样的实际工作需要,并结合着《排污许可管理办法(试行)》的编制,环保部组织编制了《排污许可证申请与核发技术规范 总则》(HJ42-2018)(以下简称《总则》),并于2018年2月8日引发,用以指导无行业技术规范排污许可证的申请与核发工作。


《总则》全文下载地址:

1:网盘:https://pan.baidu.com/s/1pLZIdfX

2:环保部官网



根据《排污许可管理办法(试行)》和《固定污染源排污许可分类管理名录(2017年版)》等,有下列情形之一的,都可以按照《总则》核发排污许可证:


1
《固定污染源排污许可分类管理名录(2017年版)》第六条所列情形,包括:被列入重点排污单位名录的(设区的市级以上地方环境保护主管部门,应当将实行排污许可重点管理的排污单位确定为重点排污单位);二氧化硫、氮氧化物单项年排放量大于250吨的;烟粉尘年排放量大于1000吨的;化学需氧量年排放量大于30吨的;氨氮、石油类和挥发酚合计年排放量大于30吨的;其他单项有毒有害大气、水污染物污染当量数大于3000的;(污染当量数按《中华人民共和国环境保护税法》规定计算);

2
部分列入《固定污染源排污许可分类管理名录(2017年版)》但属简化管理的行业(如卫生材料及医药用品制造行业等);

3
行业技术规范中未做出规定的行业(如水泥行业中的石灰制造行业等);

4
尚未编制技术规范的行业,地方有需要提前发证的,可以参照总则来发证。
       简言之,有行业技术规范的,执行行业技术规范;无行业技术规范的,按照刚发布的《总则》来发证。当然,因为《总则》中的一般性的要求均能体现出排污许可制度改革的原则和基本思路,因此亦可供各地发证机关以及需要申领排污许可证的企业参考。


根据《排污许可管理办法(试行)》的要求,综合考虑各行业特点,《总则》给出排污许可证申请表中排污单位基本信息、主要产品及产能、主要原辅材料及燃料、产排污节点、污染物及污染治理设施、污染物排放等填报要求,以指导排污单位填报排污许可证申请表。


《总则》的框架与其他行业许可证申请与核发技术规范基本一样,不同之处在于第一次将申请与核发程序图像化,通过流程图的形式将申请与核发的过程表示出来,更便于排污单位和发证机关的理解:



另外,《总则》还强化了渗漏、泄漏防治措施要求:

涉及有毒有害污染物的排污单位,针对可能污染土壤和地下水的渗漏、泄漏风险点应采取相应防治措施,包括:

a)源头控制

对有毒有害物质,特别是液体或粉状固体物质储存及输送、生产加工,污水治理、固体废物堆放采取相应的防渗漏、泄漏措施。

b)分区防控

原辅料及燃料储存区、生产装置区、输送管道、污水治理设施、固体废物堆存区的防渗要求,应满足国家和地方标准、防渗技术规范要求。

c)渗漏、泄漏检测

对管道、储罐等配置渗漏、泄漏检测装置,阴极保护系统等防腐蚀装置,定期对渗漏、泄漏风险点进行隐患排查。


以下是《总则》各章节的一些要点,可供相关排污单位和发证机关参考:

1
主要产品及产能

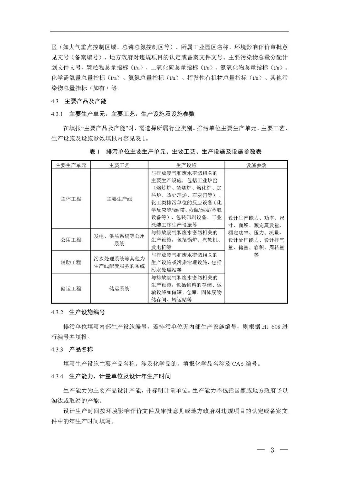
排污单位应该根据自身的实际情况确定排污单位应填报主要生产单元、主要工艺、主要生产设施、主要生产设施编号、设施参数、产品名称、生产能力及计量单位、设计年生产时间及其他。


关于主要生产单元,分为主体工程、公用工程、辅助工程和储运工程。设施参数应该根据行业实际情况,填写能表征设施生产能力的参数,如设计生产能力、处理能力、尺寸、额定功率、容积等。


关于排污单位填写内部生产设施编号,若排污单位无内部生产设施编号,则根据《排污单位编码规则》(HJ608)(以下简称《编码规则》)进行编号并填报。


生产能力是指主要产品的设计产能,不包括国家或地方政府予以淘汰或取缔的产能。


2
主要原辅料和燃料

排污单位申请许可证的时候,应该按原料、辅料、燃料种类分别填写具体物质名称。涉及化学品的,填报化学品名称及CAS编号。


有毒有害元素占比中所说的“有毒有害元素”是指《加强国家污染物排放标准制修订工作的指导意见》中规定的直接或者间接为生物摄入体内后,导致该生物或者其后代发病、行为反常、遗传异变、生理机能失常、机体变形或者死亡的污染物。


有毒污染物的范围包括《剧毒化学品目录》(见附录)中所列物质、《污水综合排放标准》中的“第一类污染物”(包括总汞、烷基汞、总镉、总铬、六价铬、总砷、总铅、总镍、苯并[α]芘、总铍、总银、总α放射性、总β放射性等)和POPs物质等。经科学研究表明具有上述特征的其他物质,属于有毒污染物。


3
产排污环节
及治理设施

废气:

a)产污环节以及对应的污染物种类

产排污环节为生产设施对应的产排污环节名称,依据国家和地方污染物排放标准、环境影响评价文件及审批意见综合确定。

污染物种类为排放标准中的各污染物项目,依据国家和地方污染物排放标准确定。


b)污染治理设施

废气污染治理设施分为除尘系统、脱硫系统、脱硝系统、恶臭治理系统、其他废气收集处理系统等。


c)污染治理工艺

1)除尘设施:除尘设施主要是电除尘器、袋式除尘器以及电袋复合除尘器。

2)脱硫设施:当原辅燃料有机硫及硫化物硫含量较低时,无需采取净化措施即可满足达标排放要求;当原辅燃料中有机硫和硫化物硫含量较高,应采用脱硫设施(干法、半干法、湿法脱硫)措施。

3)脱硝设施:脱硝设施用于NOx的治理,目前脱硝治理设施为低氮燃烧器、SCR、SNCR脱硝设施,排污单位可根据实际情况选择。

4)恶臭治理设施:根据排污单位实际情况选择水洗、吸收、氧化、活性炭吸附、过滤、或其他措施。

5)其他废气收集处理设施:根据排污单位实际排放有机废气、酸碱废气、等其他废气采取相应措施。


d)污染治理设施、有组织排放口编号

污染治理设施编号填写排污单位内部编号,若排污单位无内部编号,则根据据《编码规则》进行编号并填报。有组织排放口编号可填写地方环境保护主管部门现有编号,或根据据《编码规则》进行编号并填写。填报完成后,平台会针对排污单位填报编号自动生成统一规范的污染治理设施编号和排放口编号。


e)排放口设置要求

根据《排污口规范化整治技术要求(试行)》(国家环保局 环监〔1996〕470号),以及排污单位执行的污染物排放标准中有关排放口规范化设置的规定,填报废气排放口设置是否符合规范化要求。


f)排放口类型

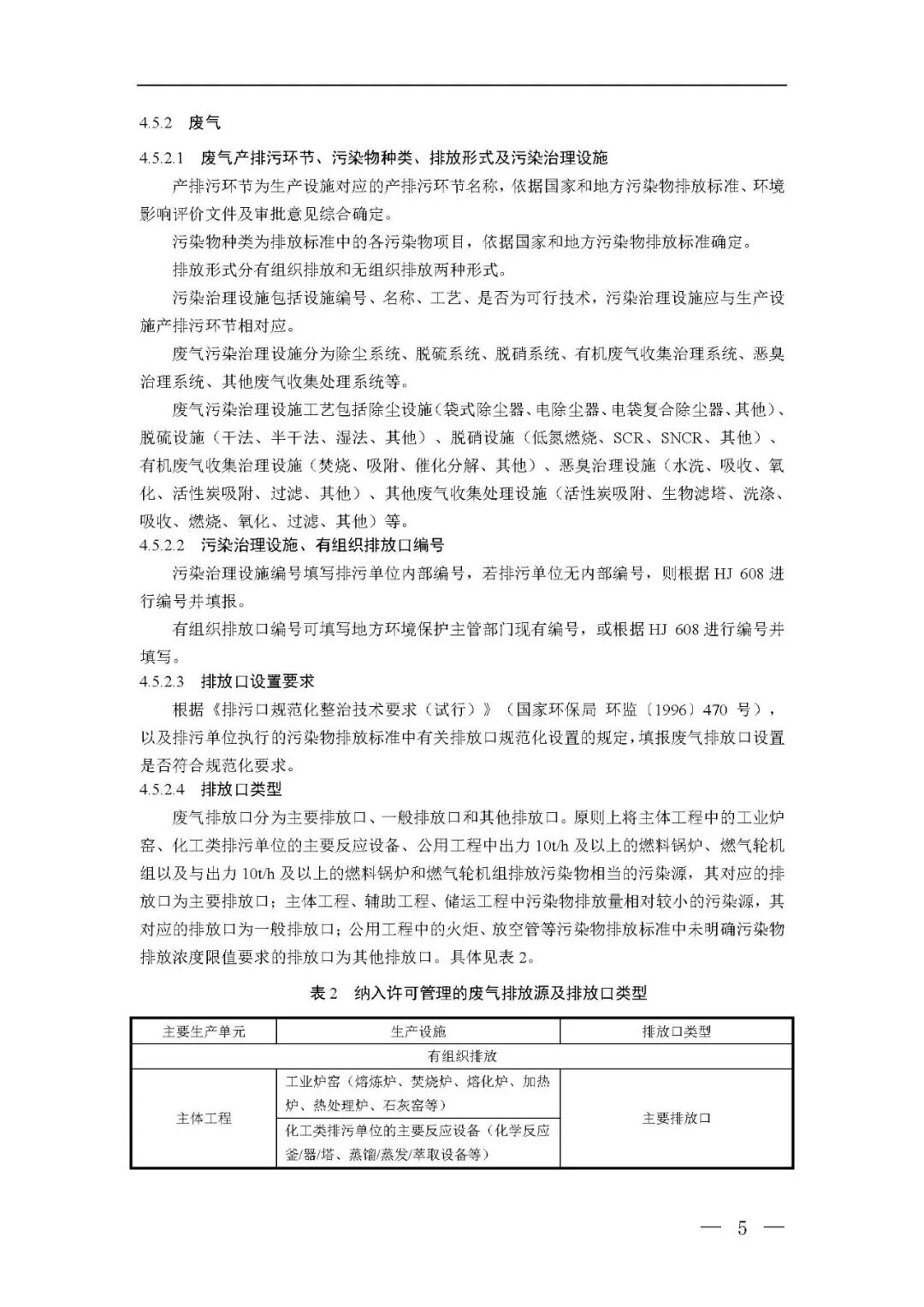
废气排放口分为主要排放口、一般排放口和其他排放口。原则上将主体工程中的工业炉窑、化工类排污单位的主要反应设备、公用工程中出力10t/h及以上的燃料锅炉、燃气轮机组以及与出力10t/h及以上锅炉和燃气轮机组排放污染物相当的污染源,其对应的排放口作为主要排放口;主体工程、辅助工程、储运工程中污染物排放量相对较小的污染源,其对应的排放口作为一般排放口;公用工程中的火炬、放空管等污染物排放标准中污染物排放浓度限值未明确要求的排放口作为其他排放口管控。


废水:

a)废水类别、污染物种类

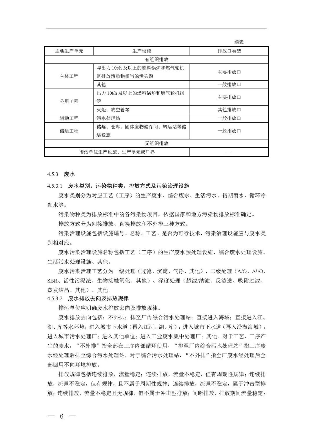
废水类别分为对应工艺(工序)的生产废水、综合废水、生活污水、初期雨水、循环冷却水等。

污染物种类为排放标准中的各污染物项目,依据国家和地方污染物排放标准确定。


b)废水治理设施

废水污染治理设施名称包括工艺(工序)的生产废水预处理设施、综合废水处理设施、生活污水处理设施、其他。


c)废水治理工艺

设备冷却排污水、余热发电锅炉循环冷却排污水、辅助生产废水处理工艺一般为一级处理工艺。生活污水处理工艺一般为一级处理和二级处理工艺。综合废水处理工艺一般进行深度处理以及其他处理工艺。


d)污染治理设施、有组织排放口编号

污染治理设施编号填写排污单位内部编号,若排污单位无内部编号,则根据《编码规则》进行编号并填报。有组织排放口编号可填写地方环境保护主管部门现有编号,或根据《编码规则》进行编号并填写。填报完成后,平台会针对排污单位填报编号自动生成统一规范的污染治理设施编号和排放口编号。


e)排放口规范化设置要求

排放口设置应符合《排污口规范化整治技术要求(试行)》(国家环保局 环监〔1996〕470号)等相关文件的规定,若地方有排污口规范化要求的,应符合地方要求。


f)排放口类型

根据排污单位废水排放特点,废水排放口包括车间或生产设施排放口、废水总排放口。原则上涉及排放第一类污染物的车间或生产设施排放口以及纳入水环境重点排污单位名录中的排污单位,其废水总排放口为主要排放口,其他为一般排放口。


4
许可排放限值核定方法


许可排放限值包括污染物许可排放浓度和许可排放量。许可排放量包括年许可排放量和特殊时段许可排放量。年许可排放量是指允许排污单位连续12个月排放的污染物最大排放量。核发环保部门可根据需要(如采暖季、枯水期等)将年许可排放量按月、季进行细化。


对于大气污染物,以排放口为单位确定有组织主要排放口和一般排放口许可排放浓度,以生产设施、生产单元或厂界为单位确定无组织许可排放浓度。主要排放口逐一计算许可排放量;一般排放口和无组织废气不许可排放量,其他排放口不许可排放浓度和排放量。通常对颗粒物、二氧化硫、氮氧化物、挥发性有机物(石化、化工、包装印刷、工业涂装等重点行业)、重金属(有色冶炼等重点行业)等污染物许可排放量。


对于水污染物,以排放口为单位确定主要排放口许可排放浓度和排放量,一般排放口仅许可排放浓度。单独排入城镇集中污水处理设施的生活污水仅说明排放去向。对排污单位废水主要排放口化学需氧量、氨氮,以及受纳水体环境质量超标且列入相关污染物排放标准的污染物许可排放量;对位于《“十三五”生态环境保护规划》及环境保护部规定的总磷、总氮总量控制区域内排放总磷、总氮的排污单位,废水主要排放口还应分别申请总磷及总氮年许可排放量。


根据国家和地方污染物排放标准,按从严原则确定许可排放浓度。依据本标准规定的允许排放量核算方法和依法分解落实到排污单位的重点污染物排放总量控制指标,从严确定许可排放量,落实环境质量改善要求。2015年1月1日及以后取得环境影响评价审批意见的排污单位,许可排放量还应同时满足环境影响评价文件和审批意见确定的排放量的要求。


按照《固定污染源排污许可分类管理名录》实施简化管理的排污单位原则上仅许可排放浓度,不许可排放量。


排污单位填报许可限值时,应在《排污许可证申请表》中写明申请的许可排放限值计算过程。


排污单位承诺执行更加严格的排放浓度的,应当在排污许可证中载明。



5
可行技术要求

各行业可行技术可参照行业可行技术指南和污染物排放标准控制要求确定。


排污单位采用的污染治理技术为可行技术,或者新建、改建、扩建建设项目排污单位采用环境影响评价批复的污染治理技术的,原则上认为具有符合国家要求的污染防治设施或污染物处理能力。


对于未采用可行技术的,排污单位应当在申请时提供相关证明材料(如已有监测数据;对于国内外首次采用的污染防治技术,还应当提供中试数据等说明材料),证明可达到与污染防治可行技术相当的处理能力。另外,排污单位还应当加强自行监测、台账记录,评估所采用技术的达标可行性。


6
自行监测管理要求


根据《控制污染物排放许可制实施方案》和《排污许可管理办法(试行)》的要求,排污单位应通过自行监测证明排污许可证许可要求的落实情况。

《排污单位自行监测技术指南  总则》(HJ 819-2017)于2017年6月实施,规定了排污单位自行监测的一般要求、监测方案制定、监测质量保证和质量控制、信息记录和报告的基本内容和要求,适用于无行业自行监测技术指南的排污单位。因此,本标准中自行监测按照HJ 819执行,不再另行规定。



7
台账及执行报告要求


按照《控制污染物排放许可制实施方案》和《排污许可管理办法(试行)》要求,环境管理台账为排污单位依证排污、自证守法的主要依据,为环境保护主管部门依证监管主要检查内容。台账记录为原始记录,真实反映实际运行情况,依据排污单位实际运行情况进行总结归纳,按要求形成执行报告。


《排污单位环境管理台账及排污许可证执行报告技术规范 总则(试行) 》正在编制中,将于近期发布,其规定了排污许可证环境管理台账的记录形式、记录内容、记录频次和记录保存要求,以及排污许可证执行报告分类、编制流程、编制内容和上报频次等要求,适用于无行业排污许可证申请与核发技术规范的排污单位。因此,本标准中环境管理台账与排污许可证执行报告编制按照《排污单位环境管理台账及排污许可证执行报告技术规范 总则(试行) 》执行,不再另行规定。


8
实际排放量核算方法

《总则》给出了排污单位废气和废水主要排放口许可了排放量的污染物实际排放量核算方法,实际排放量为正常情况和非正常情况实际排放量之和。排污单位废气、废水污染物实际排放量的核算方法包括实测法、物料衡算法和产排污系数法等。

固定污染源排污许可分类管理名录解读

为落实《国务院办公厅关于印发控制污染物排放许可制实施方案的通知》(国办发〔2016〕81号),依据《中华人民共和国环境保护法》《中华人民共和国水污染防治法》《中华人民共和国大气污染防治法》等法律规定,环保部近日发布了《固定污染源排污许可分类管理名录(2017年版)》(以下简称《排污许可名录》)。为全面深入了解《排污许可名录》的主要内容、实施重点,记者采访了环境保护部规划财务司有关负责人,对《排污许可名录》进行了详细解读。

问:为什么要出台《固定污染源排污许可分类管理名录(2017年版)》,《排污许可名录》重点要解决什么问题?

答:《固定污染源排污许可分类管理名录(2017年版)》是我国排污许可制度改革的一项重要基础性文件,是排污许可法规体系中的重要组成部分。《排污许可名录》重点是明确了哪些企业需要持有排污许可证、什么时候需要取得排污许可证、管理要求有什么区别等3个方面的问题。

一是关于范围。《排污许可名录》规定到2020年共有78个行业和4个通用工序要纳入排污许可管理,同时规定,除这些行业外,如果已被环保部门确定为重点排污单位和排污量达到规定数量的,也需要纳入排污许可管理。对于《排污许可名录》以外的企业事业单位和其他生产经营者,暂不需要申请排污许可证。

二是关于时间要求。为落实《国务院办公厅关于印发控制污染物排放许可制实施方案的通知》(国办发﹝2016﹞81号)按行业分步实现对固定污染源全覆盖的要求,根据“水十条”、“大气十条”的工作任务,明确规定,2017年率先对火电、钢铁、有色金属冶炼、焦化、石油炼制、化工、原料药、农药、氮肥、造纸、纺织印染、制革、电镀、平板玻璃、农副食品加工等15个行业核发排污许可证,其中造纸和火电两个行业的企业要求在2017年6月底前取到排污许可证,其他13个行业在2017年下半年全面开展。到2020年,《排污许可名录》中规定的应当取得排污许可证的排污单位必须持证排污。

三是关于分类管理要求。按照排污单位污染物产生量、排放量和环境危害程度不同,将排污单位分为重点管理和简化管理两类。在78个行业和4个通用工序中,对41个行业和3个通用工序,提出全部进行排污许可重点管理;8个行业全部进行简化管理;剩余的29个行业和1个通用工序根据生产工艺特点或者生产规模进行重点管理或简化管理。

问:《排污许可名录》中所涉行业的名称和框架为何要依据《国民经济行业分类》设置?

答:《国民经济行业分类》是我国统计、财政、税收、工商等国家宏观管理中的分类依据,也是我国环境统计、污染物总量控制、污染源普查等环境管理制度的基本分类。因此将《国民经济行业分类》作为《排污许可名录》分类的依据,有利于实现排污许可为环境保护税、环境统计、污染源排放清单等各项固定污染源环境管理提供数据来源;有利于统一全国排污许可证编码,加强排污许可证的信息管理,实现数据集成、信息共享;有利于推动排污许可证与工商登记、税务证书、企业信用、金融贷款等方面的衔接;有利于排污单位自行判断所属行业类别。

问:《排污许可名录》中涵盖的行业其设置原则是什么?

答:《排污许可名录》中行业的选择原则主要包括以下3个方面。

一是遵循法律的原则。我国《中华人民共和国大气污染防治法》《中华人民共和国水污染防治法》对纳入排污许可管理的企业事业单位和其他生产经营者有明确的规定,其中大气污染防治法提出排放工业废气或者排放国家规定的有毒有害大气污染物的企业事业单位和集中供热设施的燃煤热源生产运营单位应申请排污许可证;水污染防治法提出直接或间接向水体排放工业废水、医疗污水的企业事业单位和其他生产经营者,以及城镇污水集中处理设施的运营单位应申请排污许可证。

二是覆盖主要污染源的原则。《排污许可名录》编制过程中对环境统计年报数据按行业进行分析,针对现有二氧化硫、氮氧化物、烟(粉)尘、化学需氧量、氨氮等5个主要污染物,将各污染物产生量、排放量按行业分别进行由大到小排序,筛选各污染物总产生量和总排放量约占前80%的行业作为重点行业,并将其纳入《排污许可名录》。

三是满足各类环境管理需要的原则。系统梳理“水十条”、“大气十条”、《重金属污染综合防治“十二五”规划》当中重点管理行业和我国现有重点排污单位涉及的行业,并根据《“十三五”生态环境保护规划》《长江经济带生态环境保护规划》梳理总磷、总氮排放量大的行业,将其纳入《排污许可名录》。

问:《排污许可名录》中不同行业实施年限的设定依据是什么?

答:按行业逐步推动排污许可证全覆盖是《国务院办公厅关于印发控制污染物排放许可制实施方案的通知》(国办发﹝2016﹞81号)提出的具体要求。《排污许可名录》根据该要求按照先易后难以及满足环境管理需要等原则,对各行业实施年限做出规定。

一是先易后难的原则,优先选择火电、造纸两个行业进行试点核发,形成可复制的行业排污许可管理经验。火电、造纸是我国环境管理基础相对较好的行业,其污染物排放量较大而且集中,因此从这两个行业开始实施,具有试点意义。此外两个行业企业在自行监测、台账记录等方面有较好的基础,企业之间在原料、生产工艺等方面差异不大,便于开展排污许可管理实践。目前,这两个行业已经完成了排污许可证核发工作,全国共核发5100余个,对排污许可制的全面推进奠定了坚实基础。

二是满足当前环境管理的需要。国务院发布的“水十条”和“大气十条”中对火电、钢铁、有色金属冶炼、焦化、石油炼制、原料药、农药、氮肥、造纸、纺织印染、制革、电镀、平板玻璃、水泥、农副食品加工等重点行业提出了具体的环境管理要求和管控措施。此外,强化对产能过剩行业的环境管理,通过结构调整减少污染物排放也是当前环保的重点工作。排污许可制作为今后固定污染源环境管理的核心制度,应着重考虑当前工作需要,先将两个十条中涉及的行业以及严重产能过剩行业实施排污许可管理。因此,《排污许可名录》规定了2017年底前上述行业排污许可证的具体核发任务。

三是根据污染量和环境危害程度大小,在2018年至2020年之间优先安排污染物排放量大、环境危害程度高、社会关注度高的重点行业排污许可证的核发工作,尽快实现将主要的固定污染源纳入排污许可管理的目标,直至2020年实现《排污许可名录》上固定污染源全覆盖。

需要说明的是,《排污许可名录》中实施年限是对纳入《排污许可名录》的排污单位持证排污的最后时限,在国家规定最后的关门时间尚未取得排污许可证的排污单位,将按无证排污进行处罚。地方可根据相关法规规定,结合环境质量改善要求,提出提前实施排污许可行业的申请,由省级环境保护主管部门报环境保护部批准后实施,并向社会公告。

问:针对各类企业事业单位及其他生产经营者,《排污许可名录》在编制中如何体现差异化管理?

答:依据《国务院办公厅关于印发控制污染物排放许可制实施方案的通知》(国办发﹝2016﹞81号),排污许可证实现差异化管理的基本依据是企业事业单位及其他生产经营者的污染物产生量、排放量和环境危害程度不同。如石化、火电等污染大的行业实行重点管理;玻璃制品制造、纸制品制造等污染轻的行业实行简化管理;对于使用水性漆的家具制造等基本不产生污染的则暂不核发排污许可证。

在《排污许可名录》编制过程中,重点考虑排污许可与建设项目分类管理目标的衔接。编制环境影响报告书的行业基本属于排污许可重点管理行业;编制报告表的行业基本属于排污许可简化管理行业;编制登记表的行业绝大多数暂不纳入排污许可管理。

问:《排污许可名录》与排污许可证核发相关标准规范及行业技术规范是如何衔接的?

答:《排污许可名录》制定过程中强调与技术规范制定计划相配套,首先对我国现已发布及拟颁布的所有行业水污染物和大气污染物排放标准进行梳理,明确相应行业的污染物排放标准。按照简单实用的原则,对纳入《排污许可名录》中的78个行业和4个通用工序进行归类,明确今后需要制定的排污许可相关技术规范,用于支撑各行业排污许可证的申请、核发与监管。具体的技术规范包括“行业排污许可证申请与核发技术规范”“行业自行监测指南”“行业污染防治可行技术指南”“行业污染源源强手册”等。

问:《排污许可名录》规定的行业之外但污染物排放量大的企业纳入排污许可管理是依据什么确定的?

答:《排污许可名录》正文第六条规定,对于企业事业单位和其他生产经营者,其二氧化硫、氮氧化物单项年排放量大于250吨,烟粉尘年排放量大于1000吨,化学需氧量年排放量大于30吨,氨氮、石油类和挥发酚年合计排放量大于30吨,其他单项有毒有害大气、水污染物污染当量数大于3000的(污染当量数按《环境保护税法》规定计算)、属于重点排污单位的等情形之一的,应申领排污许可证。例如,天然气开采行业未列入《排污许可名录》规定的行业类别,某天然气开采企业因为生产需要建设了天然气净化厂,排放较多二氧化硫等大气污染物,如年排放量大于250吨,则该企业在实际排污之前,应当对天然气净化厂申请并取得排污许可证。

《排污许可名录》编制过程中,对上述规定进行专题论证和调研,总体上看,上述规定是基于我国环境统计数据和典型城市固定污染源排放清单编制成果,结合美国排污许可管理经验得出的。

问:《排污许可名录》中除所涵盖的行业,为何设置“通用工序”类别?

答:根据《国务院办公厅关于印发控制污染物排放许可制实施方案的通知》(国办发﹝2016﹞81号)中提出的分步实现排污许可全覆盖的原则,排污许可管理内容目前主要包括水污染物、大气污染物。对于矿产资源及能源采选等行业暂不纳入《排污许可名录》,但在此类行业中可能存在锅炉、污水处理厂等污染物排放量大、社会关注度高的污染源,因此在《排污许可名录》中设置了4个“通用工序”,分别为“热力生产和供应”“工业炉窑”“电镀设施”和“生活污水集中处理、工业废水集中处理”。

对于未纳入《排污许可名录》的行业企业,如有《排污许可名录》中规定的通用工序的,应对该工序申请并获得排污许可证,并实施相应类别的管理。对于已纳入《排污许可名录》中的行业企业,其所含的通用工序应依据相应行业的规定,实施相应类别的管理。例如,未纳入《排污许可名录》中的矿产资源及能源采选等行业,若有生活污水和工业废水集中处理的,应按《排污许可名录》中通用工序类别,申请排污许可证,并依据其许可范围,实施重点管理。(环保部网站)

中华人民共和国环境保护部令第45号

《固定污染源排污许可分类管理名录(2017年版)》已于2017年6月19日由环境保护部部务会议审议通过,现予公布,自发布之日起施行。

环境保护部部长李干杰

2017年7月28日

固定污染源排污许可分类管理名录

(2017年版)

第一条 为实施排污许可证分类管理、有序发放,根据《中华人民共和国水污染防治法》《中华人民共和国大气污染防治法》《国务院办公厅关于印发控制污染物排放许可制实施方案的通知》(国办发〔2016〕81号)的相关规定,特制定本名录。

第二条 国家根据排放污染物的企业事业单位和其他生产经营者污染物产生量、排放量和环境危害程度,实行排污许可重点管理和简化管理。

第三条 现有企业事业单位和其他生产经营者应当按照本名录的规定,在实施时限内申请排污许可证。

第四条 企业事业单位和其他生产经营者在同一场所从事本名录中两个以上行业生产经营的,申请一个排污许可证。

第五条 本名录第一至三十二类行业以外的企业事业单位和其他生产经营者,有本名录第三十三类行业中的锅炉、工业炉窑、电镀、生活污水和工业废水集中处理等通用工序的,应当对通用工序申请排污许可证。

第六条 本名录以外的企业事业单位和其他生产经营者,有以下情形之一的,视同本名录规定的重点管理行业,应当申请排污许可证:

(一)被列入重点排污单位名录的;

(二)二氧化硫、氮氧化物单项年排放量大于250吨的;

(三)烟粉尘年排放量大于1000吨的;

(四)化学需氧量年排放量大于30吨的;

(五)氨氮、石油类和挥发酚合计年排放量大于30吨的;

(六)其他单项有毒有害大气、水污染物污染当量数大于3000的(污染当量数按《中华人民共和国环境保护税法》规定计算)。

第七条本名录由国务院环境保护主管部门负责解释,并适时修订。

第八条本名录自发布之日起施行。



声明:   本号对转载、分享、陈述、观点、图频保持中立,目的仅在于传递更多信息,版权归原作者。如不妥,请联系删除。

0
 
关于我们   联系我们 法律声明 广告服务
新闻热线:010-84772290法制与新闻网版权所有,未经协议授权禁止转载
京ICP备13032123号-1 网上传播视听节目许可证0105321号
京公网安备 11010502000123号
京报出证字第0088号